中商官网
 
微博
 公众号
"十五五"规划
产业招商指南
行业地位证明
联系我们
立即搜索
首页
电子游艺平台最新版
排行榜
数据库
知识库
电子游艺大全官方下载
研究院
产业规划
产业地产
产业招商
项目包装
行业地位证明
统计调查评估
招商项目评估
两图两链两库两池
研究报告
精品报告
碳中和
新能源
大健康
大数据
人工智能
氢能
锂电池
储能
智能家居
数字经济
芯片
物联网
5G
高端装备
海洋经济
电商
区块链
物流
航天航空
生物医药
养老
3D打印
汽车
医疗器械
智慧农业
食品
调味品
地产
消费电子
电子元器件
工业互联网
产业园规划
报告套餐
产业链
市场规模
竞争格局
投融资情况
政策法规
产业研报
聚焦风口
正规电子游艺平台排名
大行业:
不限
Λ
不限
物流运输
金融服务
能源电力
生态环保
健康医疗
信息技术
通信电子
汽车产业
高端装备
机械装备
化工材料
钢铁有色
食品饮料
零售快消
农林牧渔
地产建筑
文教体娱
旅游酒店
金融保险
子行业:
不限
Λ
类别:
不限
Λ
不限
产业链
市场规模
竞争格局
投融资情况
政策法规
产业研报
聚焦风口
正规电子游艺平台排名
搜索
稀土
2025-09-29
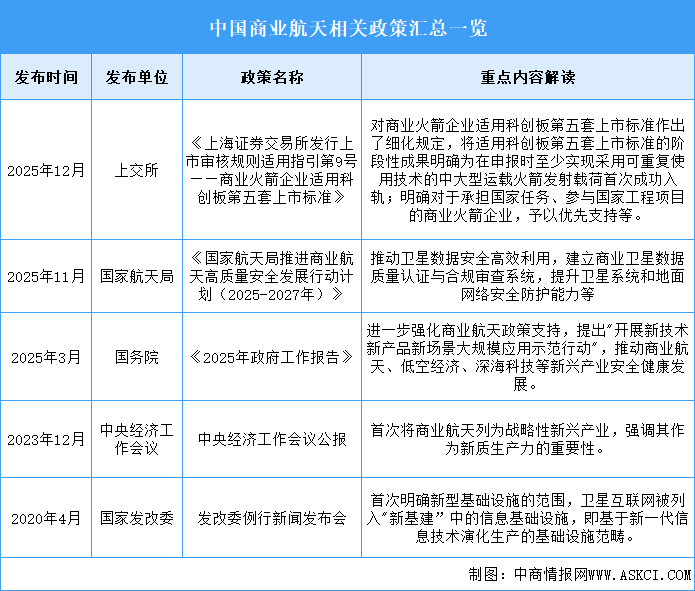
2025年中国稀土行业最新政策汇总一览(表)
数字医疗
2025-09-28
2025年中国数字医疗行业最新政策汇总一览(表)
AI玩具
2025-09-22
2025年中国AI玩具行业最新政策汇总一览(表)
算力中心
2025-09-19
2025年中国算力中心行业最新政策汇总一览(表)
光伏组件
2025-09-18
2025年中国光伏组件行业最新政策汇总一览(表)
扫地机器人
2025-09-18
2025年中国扫地机器人行业最新政策汇总一览(图)
汽车芯片
2025-09-16
2025年中国汽车芯片行业最新政策汇总一览(表)
智能影像设备
2025-09-16
2025年中国智能影像设备行业最新政策汇总一览(表)
电化学储能
2025-09-12
2025年中国电化学储能最新政策汇总一览(图)
智能制造装备
2025-09-12
2025年中国智能制造装备最新政策汇总一览(图)
智能农机装备
2025-09-11
2025年中国智能农机装备行业最新政策汇总一览(表)
光伏电池片
2025-09-08
2025年中国光伏电池片行业最新政策汇总一览(表)
电源管理芯片
2025-09-05
2025年中国电源管理芯片行业最新政策汇总一览(表)
IC设计
2025-09-03
2025年中国IC设计行业最新政策汇总一览(表)
AI服务器电源
2025-09-02
2025年中国AI服务器电源行业最新政策汇总一览(表)
map